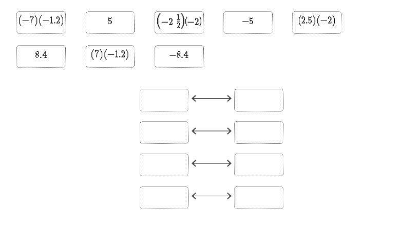
Drag the tiles to the boxes to form correct pairs.
2 answers:
Answer:
Answer in the picture.
Answer:




Step-by-step explanation:
Product rule of signs:
(+)(+) = (+)
(+)(-) = (-)
(-)(+) = (-)
(-)(-) = (+)
Using these signs simplify the given expression.

It means (-7)(-1.2) is equivalent to 8.4.

It means
is equivalent to 5.

It means (2.5)(-2)- is equivalent to -5.

It means (7)(-1.2) is equivalent to -8.4.
You might be interested in
$3,005.06 is the answer for the question
If the number is negative than it is less than it's absolute value.
The sporting goods store would earn a profit of $3.67 for a pair of boxing gloves that cost $43.00
Answer:
-3 and 4
Step-by-step explanation:
-3 x 4= -12 and -3 + 4= 1
4927 = 13 × 379 atleast that is what my calculator says