1answer.
Ask question
Login Signup
Ask question
All categories
  • English
  • Mathematics
  • Social Studies
  • Business
  • History
  • Health
  • Geography
  • Biology
  • Physics
  • Chemistry
  • Computers and Technology
  • Arts
  • World Languages
  • Spanish
  • French
  • German
  • Advanced Placement (AP)
  • SAT
  • Medicine
  • Law
  • Engineering
dezoksy [38]
3 years ago
15

A School is interested in computerizing their students

Computers and Technology
1 answer:
Dafna1 [17]3 years ago
6 0

Answer:

Explanation:

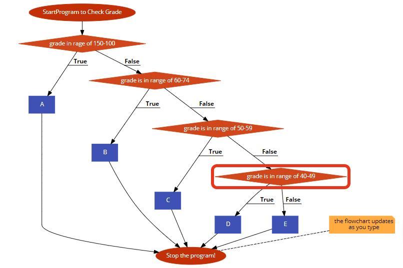
To execute this program, and check grades accordingly, if..else statement will be used easily.

The pseudo code of this program is given below while flowchart of this program is attached with this solution

StartProgram to Check Grade;

if(grade in rage of 150-100)  

{

   A

}

 else if (grade is in range of 60-74)

 {  

   B

 }

 else if (grade is in range of 50-59)

 {

   C

 }

 else if (grade is in range of 40-49)

 {

  D

 }

else //GRADE IS IN RANGE 0-39

{

 E

}

Stop the program!;

You might be interested in
Coordinate with
Lunna [17]

Answer:

First blank: producer

Second blank: Hairdressers

5 0
3 years ago
Universal Containers (UC) has decided to build a new, highly sensitive application on the Force platform. The security team at U
Tresset [83]

Use an AppExchange product that does fingerprint scanning with native Salesforce Identity  Confirmation

8 0
3 years ago
Which of these is not considered a final step when creating a Podcast? Getting a loan to help with the cost of the equipment. Ch
Neporo4naja [7]

Answer:

Option 1

Explanation:

Ok first off if your taking out a loan for your podcasting thats a issue. The other options are what you would normally do when setting it up because chances are you have the equipment necessary to start the podcast.

Hope this helps:)

6 0
3 years ago
Which is a network of devices built around a person, typically within 10 meters of range?
11111nata11111 [884]

Answer:

A LAN

Explanation:

A LAN, or a Local Area Network, is a network of devices typically within 10 meters of range regardless of what it is built around.

6 0
4 years ago
How are status reports useful
valentinak56 [21]

Answer:

Project managers use status reports to keep stakeholders informed of progress and monitor costs, risks, time and work. Project status reports allow project managers and stakeholders to visualize project data through charts and graphs.

5 0
3 years ago
Other questions:
  • Brian is testing a banking application. He enters an input and expects a certain output. What is the actual output of the applic
    11·1 answer
  • How could a system be designed to allow a choice of operating systems from which to boot? What would the bootstrap program need
    14·1 answer
  • Class sizes of various sections of college algebra at your university are an example of which type of data? quiizlet
    13·1 answer
  • Late at night, some traffic signals change patterns and become _____.
    9·2 answers
  • In which of the security mechanism does the file containing data of the users/user groups have inbuilt security?
    6·1 answer
  • We are building a word processor and we would like to implement a "reflow" functionality that full-justifies text.Given a maximu
    12·1 answer
  • Which of the following is not given to a client computer when it is first installed on a TCP/IP network so that it has the appro
    9·1 answer
  • What is the role of the W3C? Group of answer choices oversee research and set standards for many areas of the Internet supervise
    10·1 answer
  • Dante needs to query a table to find all the references to a particular product and apply a 10%
    7·2 answers
  • What are good reasons to do yearly disaster recovery testing? check all that apply
    10·1 answer
Add answer
Login
Not registered? Fast signup
Signup
Login Signup
Ask question!