We want to evaluate

over the region bounded by
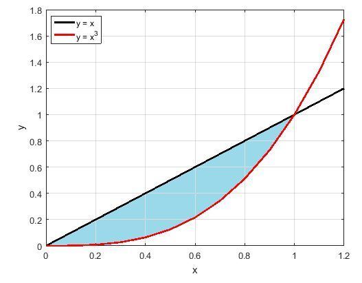
y = x, y = x³, and x ≥ 0.
The intersection of the curves y=x and y = x³ is determined as
x³ = x
x(x² - 1) = 0
x(x + 1)(x - 1) = 0
x =0, x = -1, x = 1.
Because x ≥ 0, the intersection points are
(0,0) and (1,1)
The region for the integration is shown shaded in the graph shown below.
Let
y₁ = x³, the curve.
y₂ = x, the straight line
Then the integral may be written as

The inner integral yields
![[x^{2}y+3y^{2}]_{x^{3}}^{x} = x^{3} - x^{5} + 3(x^{2} - x^{6})](https://tex.z-dn.net/?f=%5Bx%5E%7B2%7Dy%2B3y%5E%7B2%7D%5D_%7Bx%5E%7B3%7D%7D%5E%7Bx%7D%20%3D%20x%5E%7B3%7D%20-%20x%5E%7B5%7D%20%2B%203%28x%5E%7B2%7D%20-%20x%5E%7B6%7D%29)
The outer integral yields
![\int_{0}^{1} (x^{3}-x^{5}+3x^{2}-3x^{6})dx \\\\ = [ \frac{x^{4}}{4} - \frac{x^{6}}{6} +3 (\frac{x^{3}}{3}) -3( \frac{x^{7}}{7})]_{0}^{1} \\\\ = \frac{55}{84}](https://tex.z-dn.net/?f=%5Cint_%7B0%7D%5E%7B1%7D%20%28x%5E%7B3%7D-x%5E%7B5%7D%2B3x%5E%7B2%7D-3x%5E%7B6%7D%29dx%20%5C%5C%5C%5C%20%3D%20%5B%20%5Cfrac%7Bx%5E%7B4%7D%7D%7B4%7D%20-%20%5Cfrac%7Bx%5E%7B6%7D%7D%7B6%7D%20%2B3%20%28%5Cfrac%7Bx%5E%7B3%7D%7D%7B3%7D%29%20-3%28%20%5Cfrac%7Bx%5E%7B7%7D%7D%7B7%7D%29%5D_%7B0%7D%5E%7B1%7D%20%5C%5C%5C%5C%20%3D%20%20%20%5Cfrac%7B55%7D%7B84%7D%20)
Answer: 55/84 (or 0.655)