1answer.
Ask question
Login Signup
Ask question
All categories
  • English
  • Mathematics
  • Social Studies
  • Business
  • History
  • Health
  • Geography
  • Biology
  • Physics
  • Chemistry
  • Computers and Technology
  • Arts
  • World Languages
  • Spanish
  • French
  • German
  • Advanced Placement (AP)
  • SAT
  • Medicine
  • Law
  • Engineering
AlladinOne [14]
3 years ago
9

To what extent can we in America trace our democratic ideals and institutions back to Athens? Do the failings of Athenian democr

acy mirror our own? What parallels can you draw between the cultures of 5th-century Athens and today's United States?​
History
1 answer:
nadezda [96]3 years ago
7 0

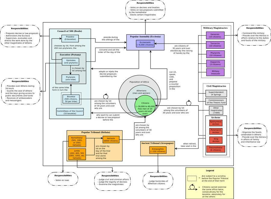
You can see the basics of American democracy in Athens, such as voting on leaders and having separate houses that have separate roles, but the extent of these comparisons are limited, as there are many differences.

This chart here should help define the basics of Athenian Democracy:

You can probably find other, better materials on better websites, but these should help.

You might be interested in
Who were known as "carpetbaggers" and "scalawags"?
Inessa [10]
I'm gonna go with B, because according to the definition of carpetbagger, it means: A person from the northern states who went to the South after the Civil War to profit from the Reconstruction.
6 0
4 years ago
Read 2 more answers
What where are the terms of the treaty a Fort laramie?
GalinKa [24]

The Treaty of Fort Laramie was signed in 1868 and was a treaty between the United States and the Lakota, a Native American tribe. The Treaty of Fort Laramie made a step towards the peace between white Americans and Native American tribes who lived in present day Wyoming.

This treaty made it so the Black Hills was Native territory, along with good parts of land. Along with this, the Lakota had to learn English and had to have white farmers, blacksmiths, teachers, etc had to reside in the reservation.

Eventually, during a gold rush, the treaty was violated. Americans wanted the gold that was in the Black Hills, which lead to the Black Hills War or the Great Sioux War of 1876.

7 0
3 years ago
Which statement best describes the Enlightenment?
Elan Coil [88]
The answer is D)

This is because the Enlightenment was an era based off of the ideas of many different philosophers like Locke and Rousseau who came from Europe.
8 0
4 years ago
Read 2 more answers
Name for the German Air Force
uranmaximum [27]
Luftwaffe is a term used for the German Air Force
5 0
4 years ago
Read 2 more answers
Explain how the Berlin Wall was a symbol for a world divided between the two camps of NATO and the Warsaw Pact.
marysya [2.9K]
Just for some background info, Berlin was the capital of the German Reich and after 1945 the allies and Soviets split Berlin into two. After that happened people tried to escape the Soviet occupied zone of Berlin and because of this the Soviets put up a wall and blocked people from leaving. This symbolized the divide of Berlin and increased tensions between the allies(at this point called NATO) and the Soviets. The Germans did not want to suffer another war and the tensions continued to go up. To answer your question this symbolized tensions growing between the Warsaw pact and NATO because the world was literally divided right at Berlin.
4 0
4 years ago
Other questions:
  • The Korean War was fought between North and South Korea over the spread of Communism throughout Korea. North Korea received aid
    12·1 answer
  • Which of the following was part of wilson's 14 points and was added to the treaty of versailles
    5·1 answer
  • What did the act call for and why did Andrew Jackson support it?
    7·1 answer
  • Which region depicts American intervention in foreign affairs because of the Good Neighbor policy?
    15·2 answers
  • How did the African people react to the Portuguese presence?
    11·1 answer
  • What was one effect of unrestricted German submarine attacks on shipping in World War I?
    11·1 answer
  • BRAINLYEST IF YOU ANSWER How did the governor of Arkansas respond when nine African American students tried to attend the previo
    11·2 answers
  • How did the Roman Empire's system of government influence later societies?
    9·1 answer
  • How did the Treaty of Paris affect the United States' borders? It gave the United States ownership of the Northwest Territory. I
    10·1 answer
  • What is the ""new partnership of nations"" that bush mentions? the united nations the alliance against iraq the bloc of soviet s
    5·1 answer
Add answer
Login
Not registered? Fast signup
Signup
Login Signup
Ask question!