Answer:
Step-by-step explanation:
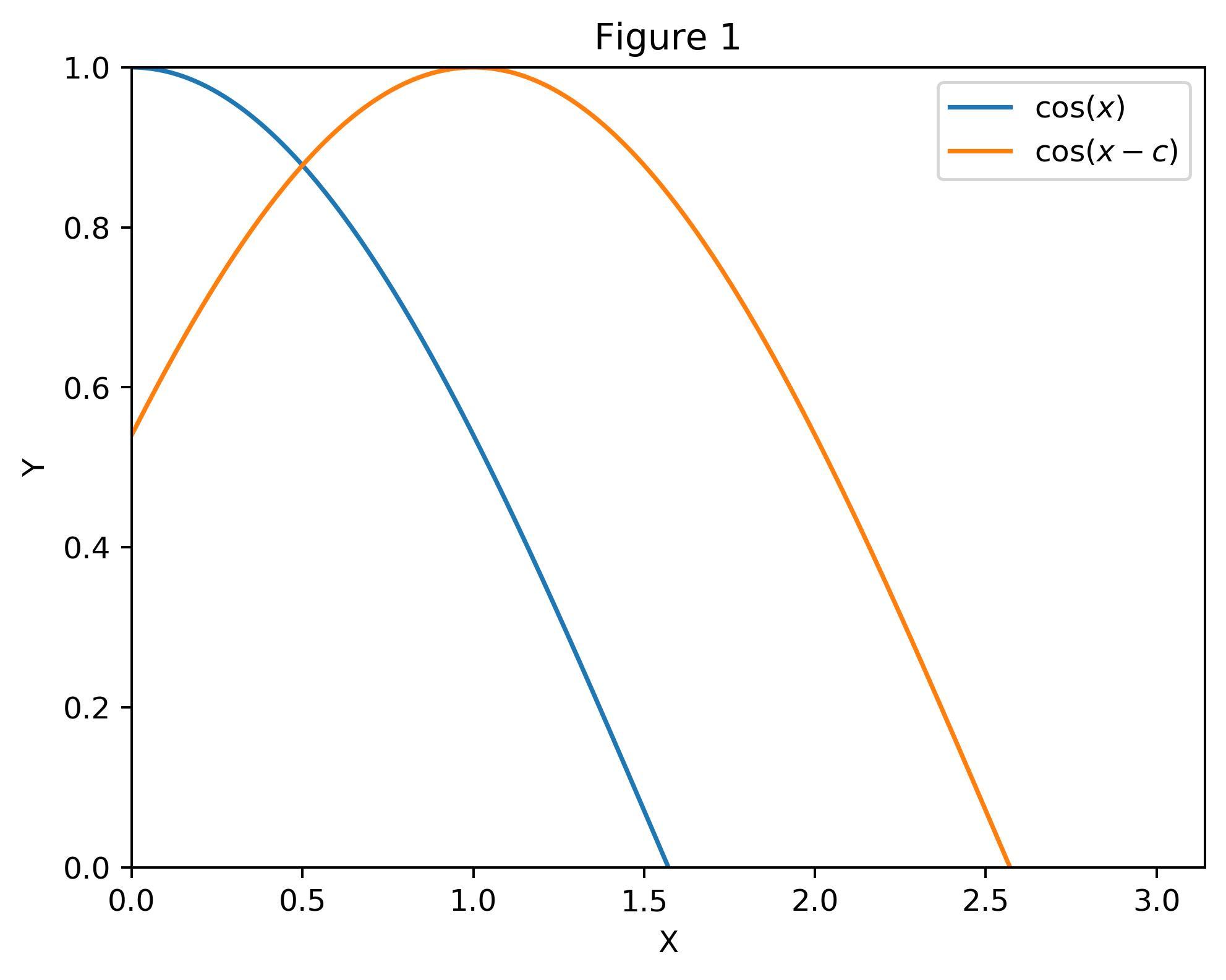
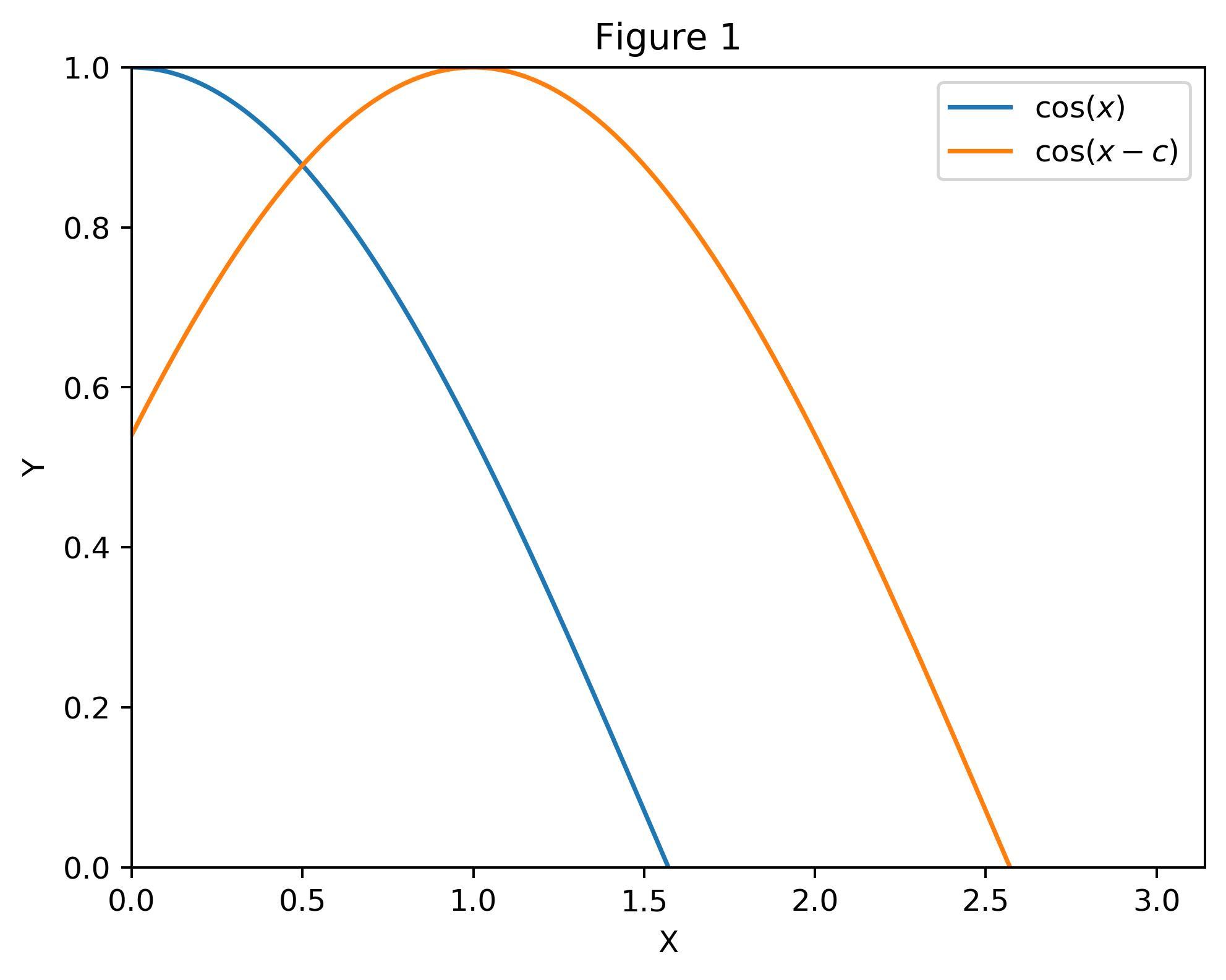
We can see in the first figure that area enclosed between the curves is a triangle like shape that is between the x= 0 axis and the two cosine curves, whose top vertex is the point (0,1) . We can calculate its area by integration, but first we must find the intersection between cos(x) and cos (x-c)
We can check easily that the intersection between these curves will always be
because cos is an even function.
Where the last step is justified because cosine is an even function.
now, to find the area we will integrate the difference between these functions as follows:
![A= \int\limits^{\frac{c}{2}}_0 {\cos(x) - \cos(x-c)} \, dx \\\\A= \Big[ \sin(x) - sin (x-c) \, \Big]^{c/2 }_0\\ \\A= \sin(c/2) - \sin (-c/2) - \big( sin (0) - sin (-c) \big) \\\\A= 2 \sin (c/2) - \sin (c)](https://tex.z-dn.net/?f=A%3D%20%5Cint%5Climits%5E%7B%5Cfrac%7Bc%7D%7B2%7D%7D_0%20%7B%5Ccos%28x%29%20-%20%5Ccos%28x-c%29%7D%20%5C%2C%20dx%20%5C%5C%5C%5CA%3D%20%20%5CBig%5B%20%5Csin%28x%29%20-%20sin%20%28x-c%29%20%5C%2C%20%20%5CBig%5D%5E%7Bc%2F2%20%7D_0%5C%5C%20%5C%5CA%3D%20%5Csin%28c%2F2%29%20-%20%5Csin%20%28-c%2F2%29%20-%20%5Cbig%28%20sin%20%280%29%20-%20sin%20%28-c%29%20%20%5Cbig%29%20%5C%5C%5C%5CA%3D%202%20%5Csin%20%28c%2F2%29%20-%20%5Csin%20%28c%29)
Where we have used the property that sine is an odd function.
Now we must find the area for the other region, which is shown on the bottom right in the second figure.
Now, we have to find for which value of x will the cos(x-c) intersect the y=0 axis. We can see tho that as the function cos(x-c) is just the cosine function displaced to the right by c units, its root will shift aswell. Therefore we see that when
we will have that: 
Now, to find the second area, (let's call it B) we integrate the difference between the top and bottom curves, in this case y= 0 and y= cos(x-c) up until 
![B=\int\limits^{\pi}_{\pi/2+c} {0-\cos(x-c)} \, dx \\\\B= \Big[ - \sin(x-c)\Big]^\pi_{\pi/2+c}\\\\B= \sin(\pi/2)-\sin(\pi-c)](https://tex.z-dn.net/?f=B%3D%5Cint%5Climits%5E%7B%5Cpi%7D_%7B%5Cpi%2F2%2Bc%7D%20%7B0-%5Ccos%28x-c%29%7D%20%5C%2C%20dx%20%5C%5C%5C%5CB%3D%20%20%5CBig%5B%20-%20%5Csin%28x-c%29%5CBig%5D%5E%5Cpi_%7B%5Cpi%2F2%2Bc%7D%5C%5C%5C%5CB%3D%20%20%5Csin%28%5Cpi%2F2%29-%5Csin%28%5Cpi-c%29)
And finally we set A = B:
