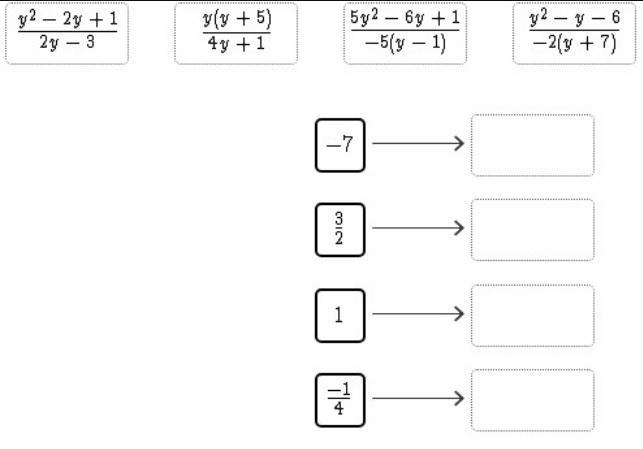
Answer:
Part 1) -7 →
Part 2) 3/2 →
Part 3) 1 → 
Part 4) -1/4 → 
Step-by-step explanation:
<u><em>The complete question in the attached figure</em></u>
we know that
To find out the non permissible replacements for y, equate the denominator of each expression equal to 0.
step 1
we have

Equate (2y-3) equal to 0.

solve for y
Adds 3 both sides.

Divide both sides by 2.

therefore
3/2 is the non permissible replacement for y.
step 2
we have

Equate (4y+1) equal to 0.

Subtract 1 both sides

Divide by 4 both sides

therefore
-1/4 is the non permissible replacement for y.
step 3
we have

Equate -5(y-1) equal to 0.

Divide by -5 both sides

Adds 1 both sides

therefore
1 is the non permissible replacement for y.
step 4
we have

Equate -2(y+7) equal to 0.

Divide by -2 both sides

Subtract 7 both sides

therefore
-7 is the non permissible replacement for y