
<em>Method 1: Algebraically understanding</em>
Recall that the factorial notation of combination is:

We know that the factorial notation of permutation is:

The latter section comes important later on.
Thus, we can start with solving this:



![\frac{n![3 + (n - 2)]}{3!(n - 2)!} = ^{21}C_3](https://tex.z-dn.net/?f=%5Cfrac%7Bn%21%5B3%20%2B%20%28n%20-%202%29%5D%7D%7B3%21%28n%20-%202%29%21%7D%20%3D%20%5E%7B21%7DC_3)

The following are such a crucial step in critical and logical thinking, because it's something that isn't intuitively obvious.
Remember that I said above that the permutations can be rewritten in two ways? Well, we will use this identity in the following when we multiply both sides by 3!.

Now, we need the left hand side in permutation form somehow. Seems impossible, right?
Well, can't we rewrite the denominator in a form that we can recognise? Namely, (n - 2) can be rewritten as [(n + 1) - 3]
This gives us our permutation formula:

, when n = n + 1 and r = 3.
Thus,
![\frac{(n + 1)!}{(n - 2)!} = \frac{(n + 1)!}{[(n + 1) - 3]!}](https://tex.z-dn.net/?f=%5Cfrac%7B%28n%20%2B%201%29%21%7D%7B%28n%20-%202%29%21%7D%20%3D%20%5Cfrac%7B%28n%20%2B%201%29%21%7D%7B%5B%28n%20%2B%201%29%20-%203%5D%21%7D)

We simply equate the equations, to yield: n + 1 = 21 and n = 20.
We can think about this in another way:
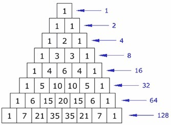
<em>Method 2: Visual representation</em>
For this method, we need to be familiar with the theory behind Pascal's Triangle, a fundamental Binomial Theorem factor where we simply take the coefficients of a binomial expansion.
We need to find the relationship between combinations and Pascal's Triangles in Binomial expansions, and the only thing we can relate them to: are the coefficients.
Let's consider a general case:

by looking at the relationships as we increase the power, and we'll focus SOLELY on the coefficients, rather than the x powers.












Now, this all relates to Pascal's Triangle.
The n represents the 'row' we are on in Pascal's Triangle, where the top row is counted as the zeroth row, because that is simply the zeroth power.
As we move further down the Pascalian Triangle, we start to notice a pattern.
Let's take n as 3 (ie we are working with the third power) and element 3 (the third coefficient).
If we take the top two adjacent blocks, they should theoretically match up with our element. This is the basis of Pascalian Triangle, and it is something that should be remembered as part of Binomial Theorems.
Relating this back to our original question, we can see this basis works the same way in this question: since we want to find the coefficient on the 21st power, and its element is the third coefficient from left to right, then we need to take the elements on the row before.
Thus, we need to be in the 20th row in order to satisfy the basic fundamentals of Pascal Triangle, and the binomial expansion.