1) consistent system. at least one solution.
2) inconsistent system. no solutions (the lines are parallel)
3) dependent system. equations have same slope and y-intercept(same line)independent system.
4) equations have different slopes(2 intersecting lines)
im not sure if thats what you were looking for
Answer:
It is 14.5/26= 0.5577 = 55.77%
Answer:
1/2
Step-by-step explanation:
When you analyze the graph for your slope, you RISE over RUN meaning you go up/down first and then left/right next.
I got 1/2 because RISE over RUN is written the same (or is the same) as Y over X
2/4 = 1/2
3/6 = 1/2
4/8 = 1/2
5/10 = 1/2
therefore your slop must be 1/2!
hope this helpsss
Answer:
50.6
Step-by-step explanation:
it says 7 students traveled by car so you need to take 7 from 311, then divide your answer (304) by 6, which is 50.6
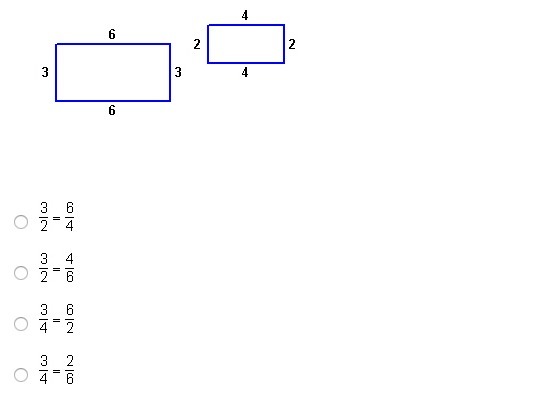
Answer: 5
Step-by-step explanation:


5